![图片[1]|越垂直,越深度,越聚合,越不会被取代!|全营销数字服务平台丨榕媒圈](http://rongmeiquan.oss-cn-shenzhen.aliyuncs.com/my-bucket/2024/06/02ede6723020240611190555.png)
@精英打工人们
点击上方蓝字关注我们
![图片[2]|越垂直,越深度,越聚合,越不会被取代!|全营销数字服务平台丨榕媒圈](http://rongmeiquan.oss-cn-shenzhen.aliyuncs.com/my-bucket/2024/06/7b9c2af91d20240611190556.png)
很多人都在说:AI搜索将彻底取代分析师,以后分析师收集资料和报告的工作可以全部交由AI完成。我认为这种说法是不准确的。
目前分析师收集资料的主要目的有以下三种:
-
分析行业,了解行业的现状和趋势,为企业制定战略和策略提供决策支持。 -
研究竞争对手,了解竞争对手的情报和策略,为企业制定战略和策略提供信息。 -
分析市场,了解新市场的现状和潜力,为企业进入或开发新市场提供支持。
-
在这五个途径里,问人需要与人打交道,观察体验需要实际亲身实践,推理测算需要大脑进行深度归纳演绎,因此是很难被AI替代的。 -
搜索和读书的工作部分可以被AI取代,但是又不能完全被取代。
01
查找公司财报
查找腾讯2023年财务报告,需要pdf版本
-
KIMI的反馈:点击第一个链接可以直接进入腾讯官网的投资者关系板块下载。总体评价是KIMI相当于提供了一个进入腾讯官网的链接,与我们平常在搜索引擎直接搜索官网效率相差不大。
![图片[5]|越垂直,越深度,越聚合,越不会被取代!|全营销数字服务平台丨榕媒圈](http://rongmeiquan.oss-cn-shenzhen.aliyuncs.com/my-bucket/2024/06/391ca8fbf620240611190601.png)
-
秘塔AI的反馈:也是提供了进入到腾讯官网投资者关系板块的链接,与我们平常在搜索引擎直接搜索官网效率相差不大。
![图片[6]|越垂直,越深度,越聚合,越不会被取代!|全营销数字服务平台丨榕媒圈](http://rongmeiquan.oss-cn-shenzhen.aliyuncs.com/my-bucket/2024/06/7ca4e9f13220240611190603.png)
-
字节豆包的反馈:提供了其他网站解析财报的链接,点开链接没有找到可以下载财报的地址。
![图片[7]|越垂直,越深度,越聚合,越不会被取代!|全营销数字服务平台丨榕媒圈](http://rongmeiquan.oss-cn-shenzhen.aliyuncs.com/my-bucket/2024/06/552ee50ad520240611190605.png)
-
阿里通义千问的反馈:也是提供了其他网站解析财报的链接,点开链接没有找到可以下载财报的地址。
![图片[8]|越垂直,越深度,越聚合,越不会被取代!|全营销数字服务平台丨榕媒圈](http://rongmeiquan.oss-cn-shenzhen.aliyuncs.com/my-bucket/2024/06/4daab8741420240611190607.png)
-
百度文心一言的反馈:仅提供了23年第一季度和中期的财务数据,没有提供链接。
![图片[9]|越垂直,越深度,越聚合,越不会被取代!|全营销数字服务平台丨榕媒圈](http://rongmeiquan.oss-cn-shenzhen.aliyuncs.com/my-bucket/2024/06/9d965e5d6b20240611190609.png)
AI搜索财报总体评价:
-
AI并不能直接将财报反馈给我们,而是提供了很多解析财报的链接,打开链接,有些链接能下载财报,有些链接并不能下载财报。
-
如果我们平常对搜索财报的路径非常熟悉的话,AI搜索对我们帮助并不大,并不能提升我们搜索财报的效率。知道源头在哪里,源头就是最快最准的搜索。
02
查找宏观经济数据
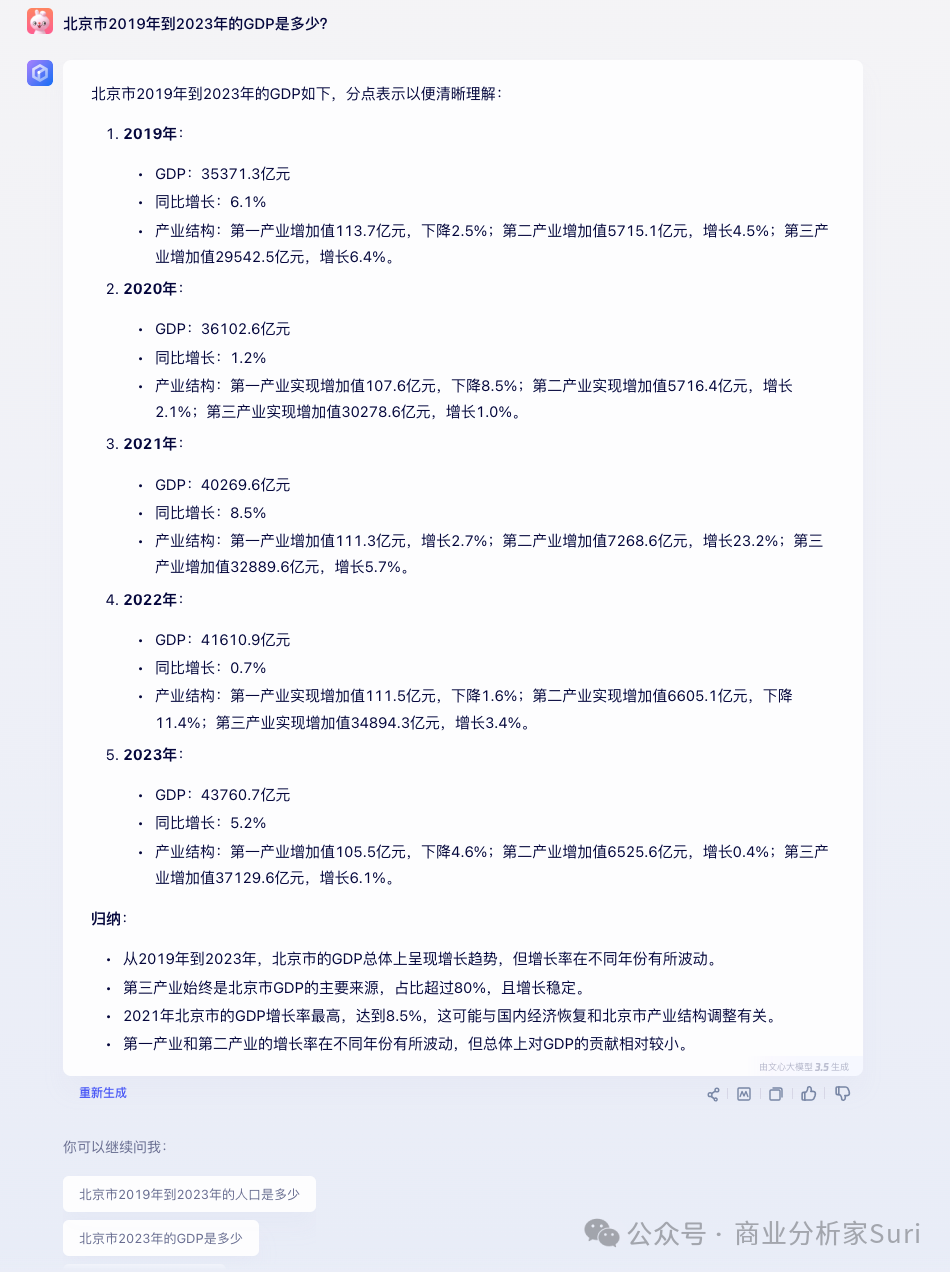
![图片[10]|越垂直,越深度,越聚合,越不会被取代!|全营销数字服务平台丨榕媒圈](http://rongmeiquan.oss-cn-shenzhen.aliyuncs.com/my-bucket/2024/06/f968616d0b20240611190611.png)
北京市2019年到2023年的GDP是多少?
-
KIMI的反馈:数据缺失,只给出了2019年和2023年的数据,文本形式。
![图片[11]|越垂直,越深度,越聚合,越不会被取代!|全营销数字服务平台丨榕媒圈](http://rongmeiquan.oss-cn-shenzhen.aliyuncs.com/my-bucket/2024/06/33769fe0ae20240611190614.png)
-
秘塔AI的反馈:数据缺失,只给出了2019年和2023年的数据,文本形式。
![图片[12]|越垂直,越深度,越聚合,越不会被取代!|全营销数字服务平台丨榕媒圈](http://rongmeiquan.oss-cn-shenzhen.aliyuncs.com/my-bucket/2024/06/0f709822be20240611190616.png)
-
字节豆包的反馈:给出了2019年到2023年GDP数据,表格形式。
![图片[13]|越垂直,越深度,越聚合,越不会被取代!|全营销数字服务平台丨榕媒圈](http://rongmeiquan.oss-cn-shenzhen.aliyuncs.com/my-bucket/2024/06/cf6df6cf5920240611190618.png)
-
阿里通义千问的反馈:数据缺失,只给出了4年的GDP,文本形式。
![图片[14]|越垂直,越深度,越聚合,越不会被取代!|全营销数字服务平台丨榕媒圈](http://rongmeiquan.oss-cn-shenzhen.aliyuncs.com/my-bucket/2024/06/e9f203527520240611190620.png)
-
百度文心一言的反馈:给出了2019年到2023年的GDP数据,还给出了同比增长率、产业结构,同时还对GDP的发展趋势和产业结构做了简单的分析和总结。
![图片[15]|越垂直,越深度,越聚合,越不会被取代!|全营销数字服务平台丨榕媒圈](http://rongmeiquan.oss-cn-shenzhen.aliyuncs.com/my-bucket/2024/06/cf5297dd5f20240611190622.png)
-
各家的AI搜索能力表现参差不齐,大部分数据缺失,只有豆包和文心一言给出了完整数据。从中可以发现,AI还是基于网页数据进行搜索,并不能对数据库进行查询。 -
如果我们对搜索宏观经济的路径足够了解的话,可以直接进入国家统计局等政府网站查找下载,数据的完整性、准确性和效率远高于AI搜索。
03
开展企业研究分析
研究竞争对手和标杆企业也是分析师的家常便饭,平常我们都是通过专业的研究报告网站和券商数据库进行查找,比如慧博、万得、萝卜投研、洞见研报等。
![图片[16]|越垂直,越深度,越聚合,越不会被取代!|全营销数字服务平台丨榕媒圈](http://rongmeiquan.oss-cn-shenzhen.aliyuncs.com/my-bucket/2024/06/98c458b14720240611190624.png)
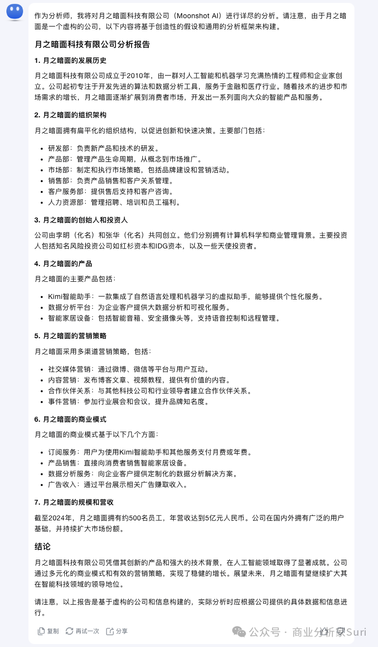
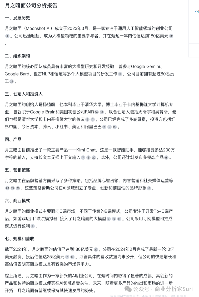
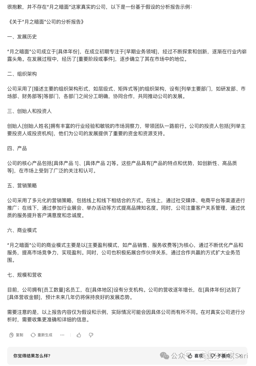
我们测试一下AI能否帮助分析师做好一份深度企业研究报告。以研究“月之暗面”这家企业为例,向AI发出提问:
假设你是一名分析师请对月之暗面这家公司开展分析,并提供一个详尽的报告。报告中要包含以下内容:月之暗面的发展历史月之暗面的组织架构月之暗面的创始人和投资人月之暗面的产品月之暗面的营销策略月之暗面的商业模式月之暗面的规模和营收
-
KIMI的反馈:认为月之暗面是一家虚构的公司,所有的信息都是AI虚构出来的,全部错误。
![图片[17]|越垂直,越深度,越聚合,越不会被取代!|全营销数字服务平台丨榕媒圈](http://rongmeiquan.oss-cn-shenzhen.aliyuncs.com/my-bucket/2024/06/d59be23a2f20240611190626.png)
-
秘塔AI的反馈:结果是正确的,并非虚构,但是分析结果过于简单,完全达不到深度分析报告的要求。
![图片[18]|越垂直,越深度,越聚合,越不会被取代!|全营销数字服务平台丨榕媒圈](http://rongmeiquan.oss-cn-shenzhen.aliyuncs.com/my-bucket/2024/06/146023639f20240611190628.png)
-
字节的豆包和通义千言的反馈:也认为月之暗面是一家虚构的公司,所有的信息都是AI虚构出来的,全部错误。
![图片[19]|越垂直,越深度,越聚合,越不会被取代!|全营销数字服务平台丨榕媒圈](http://rongmeiquan.oss-cn-shenzhen.aliyuncs.com/my-bucket/2024/06/5d174f446e20240611190630.png)
-
百度文心一言的反馈:与秘塔AI相似,它的结果是正确的,但是分析结果也过于简单,完全达不到深度分析报告的要求。
![图片[20]|越垂直,越深度,越聚合,越不会被取代!|全营销数字服务平台丨榕媒圈](http://rongmeiquan.oss-cn-shenzhen.aliyuncs.com/my-bucket/2024/06/aaaf87e0b720240611190633.png)
AI搜索企业分析报告总体评价:
-
同样,各家的能力参差不齐,只有秘塔AI和文心一言做出了正确分析,但是结果过于简单,基本是百科里的内容。 -
如果我们对行业研究报告网站和券商数据库的路径足够了解的话,可以直接进入这些专业的、深度的、垂直的聚合网站查找和下载,这些网站里报告的分析深度、准确性和查询速度要远远高于AI。
04
测试结果:AI无法取代垂直搜索
所以,AI搜索相比传统搜索引擎,我觉得最大的优势就是去广告,过滤掉很多无用信息,提升了搜索的效率。虽然能够给出一些分析和总结,但是这些总结都是网络公开的、高频的、标准化的表达,往往深度不够。
而分析师日常开展的行研、竞对分析、用户分析、市场研究工作,需要深度的研究和剖析,这些资料往往都不是通过搜索引擎搜索而来的,而是基于专业的、垂直的网站和数据库获取的。因此,
-
AI要完全取代分析师的资料搜索工作目前来看是不可能的,它取代的只是我们过去通过搜索引擎获取的浅度的、科普的信息。
-
对待深度研究,使用专业的、垂直的、聚合网站效率更快、准确度更高。(参考链接:如何高效收集资料,在职场脱颖而出?)
所以,未来获取资料仍然是两种方式:一是通过AI搜索获取基础的、科普的信息;二是通过专业聚合平台的垂直搜索获取深度的、高价值的信息。
![图片[22]|越垂直,越深度,越聚合,越不会被取代!|全营销数字服务平台丨榕媒圈](http://rongmeiquan.oss-cn-shenzhen.aliyuncs.com/my-bucket/2024/06/070f83a0ca20240611190637.gif)
AI不能取代的深度搜索技巧,扫这里!
![图片[23]|越垂直,越深度,越聚合,越不会被取代!|全营销数字服务平台丨榕媒圈](http://rongmeiquan.oss-cn-shenzhen.aliyuncs.com/my-bucket/2024/06/c913a80f5820240611190638.jpg)
不会结构化思考?逻辑混乱?扫这里!
![图片[24]|越垂直,越深度,越聚合,越不会被取代!|全营销数字服务平台丨榕媒圈](http://rongmeiquan.oss-cn-shenzhen.aliyuncs.com/my-bucket/2024/06/1c6e9f6f0c20240611190639.png)
⬇戳“阅读原文”,了解详情!


![图片[3]|越垂直,越深度,越聚合,越不会被取代!|全营销数字服务平台丨榕媒圈](http://rongmeiquan.oss-cn-shenzhen.aliyuncs.com/my-bucket/2024/06/71beabc85120240611190558.png)
![图片[4]|越垂直,越深度,越聚合,越不会被取代!|全营销数字服务平台丨榕媒圈](http://rongmeiquan.oss-cn-shenzhen.aliyuncs.com/my-bucket/2024/06/c4b5c9db0720240611190559.png)
![图片[21]|越垂直,越深度,越聚合,越不会被取代!|全营销数字服务平台丨榕媒圈](http://rongmeiquan.oss-cn-shenzhen.aliyuncs.com/my-bucket/2024/06/1db0e6426620240611190635.png)












暂无评论内容