内容为王的时代,你的社区内容为什么不火?
这个时代,每一位用户都拥有了可观的话语权,以往建立的一切商业规则都在被改写。
寻求社交尊重需要背景下,意味着品牌价值主流诉求在于心理感性价值的追求,产品功能价值和个性化私域服务为辅。这就使得销售上,主流销售推介应该在情绪价值。
最近在思考,时代背景下,品牌营销和销售如何与时代消费主流价值追求平衡匹配,也会因此梳理战略、品牌营销策略和销售战役打法相关内容,将作为即将上线的知识星球目录架构。
结合社交商业环境背景下,内容成了情绪价值传递的核心,如此围绕内容情绪共鸣,成为了主流追求。
过去主流传播模式为【广告+曝光】
以央广媒体为王,传统广告烧钱多,效率低;
今天主流传播模式为【内容+社交】
以多样化内容让消费者产生兴趣,兴趣购买。
→首席内容官能力要求
感知:在内容中强烈表现出个性、人格、偏好;
翻译:把不适合传播的有价值的内容,“翻译”成适合传播的、具有引爆性的、用户感兴趣的内容,再推广;
想象:开启人们对一个行业的“想象”,从而打开用户对一个有价值的商业模式了解和关注的空间。
→内容共鸣
情绪:让内容拥有刺激感官与唤醒行为的力量;
标签:精简你的内容, 顺应眼球经济;
角色:理解受众, 弄清楚什么人对你的内容会感兴趣;
联系:所有读者总是会优先关注与自身相关的信息;
压力:面对压力, 人们更容易对情节产生代入感;
情结:为什么古往今来, 最具传播力的都是故事;
落差:为你的故事赋予强大的势能;
发酵剂:拥有细节, 你的内容才能更有生命力。
共鸣,是内容为王时代的核心能力。如何做出共鸣的内容,本篇内容给你参考方法:
一、共鸣
![图片[1]|内容为王的时代,你的社区内容为什么不火?|全营销数字服务平台丨榕媒圈](http://rongmeiquan.oss-cn-shenzhen.aliyuncs.com/my-bucket/2024/10/e2c256365220241017073652.png)
![图片[2]|内容为王的时代,你的社区内容为什么不火?|全营销数字服务平台丨榕媒圈](http://rongmeiquan.oss-cn-shenzhen.aliyuncs.com/my-bucket/2024/10/7619ffc3fe20241017073654.png)
![图片[3]|内容为王的时代,你的社区内容为什么不火?|全营销数字服务平台丨榕媒圈](http://rongmeiquan.oss-cn-shenzhen.aliyuncs.com/my-bucket/2024/10/e3d7daf8bf20241017073655.png)
①三个时代的演变
· 广告|重复的创意加深记忆;
· 公关|搞定最强势的媒体渠道;
· 共鸣|打造能引发共鸣的内容。
三个时代的演变,促使内容运营成为时代的“前浪”。
②真正的“内容为王”
消费者愿意支付的价格取决于消费者获得的满意度;
同样的产品,满足消费者的需求层次越高,消费者能接受的产品定价也就越高,用户的忠诚度也就越高。
③产品即内容,用户即媒介
工业时代的产品是没有感情的,非常冰冷;而“互联网思维”的品牌产品本身代表着一种故事和表达,在品牌传播中多依赖人与人之间口口相传的形式,传播一种有温度的产品。
新营销第一步是让自己的公司成为自媒体, 做好内容;
移动互联网时代的营销工作, 更多的时候是基于内容的宏观传播与控制力, 去引导和控制每一个个体,而这种引导个体发生的体系, 我们称之为“共鸣“。
④用内容引起“共鸣”的8个要素
二、情绪
![图片[4]|内容为王的时代,你的社区内容为什么不火?|全营销数字服务平台丨榕媒圈](http://rongmeiquan.oss-cn-shenzhen.aliyuncs.com/my-bucket/2024/10/1f454f1ade20241017073657.png)
![图片[5]|内容为王的时代,你的社区内容为什么不火?|全营销数字服务平台丨榕媒圈](http://rongmeiquan.oss-cn-shenzhen.aliyuncs.com/my-bucket/2024/10/efd8f72fd920241017073658.png)

![图片[6]|内容为王的时代,你的社区内容为什么不火?|全营销数字服务平台丨榕媒圈](http://rongmeiquan.oss-cn-shenzhen.aliyuncs.com/my-bucket/2024/10/368711278b20241017073701.png)
总结:对抗性和压力造就的魅力。
三、标签
![图片[7]|内容为王的时代,你的社区内容为什么不火?|全营销数字服务平台丨榕媒圈](http://rongmeiquan.oss-cn-shenzhen.aliyuncs.com/my-bucket/2024/10/ee8265f00d20241017073702.png)
![图片[8]|内容为王的时代,你的社区内容为什么不火?|全营销数字服务平台丨榕媒圈](http://rongmeiquan.oss-cn-shenzhen.aliyuncs.com/my-bucket/2024/10/c31bb5eb3f20241017073703.png)
标签化:关战、传播战、营销战的战场并不是信息传播的整个原野,而是一个个具体的“标签”关键词;
所有的头条事件,都需要浓缩成为一个“标签化”的关键词,才能够在网络上得到关注和传播。
![图片[9]|内容为王的时代,你的社区内容为什么不火?|全营销数字服务平台丨榕媒圈](http://rongmeiquan.oss-cn-shenzhen.aliyuncs.com/my-bucket/2024/10/eeaa1aebaf20241017073704.png)
四、角色
· 超级传播者
指那些因为工作、社交能力等原因,具有相当强的扩散感染能力的人。
· 人际传播的三种特点
附加值标签,给传播者一个理由
设定让更多的角色参与的推广规则
关注超级传播者
![图片[10]|内容为王的时代,你的社区内容为什么不火?|全营销数字服务平台丨榕媒圈](http://rongmeiquan.oss-cn-shenzhen.aliyuncs.com/my-bucket/2024/10/3c41b8231c20241017073705.png)
![图片[11]|内容为王的时代,你的社区内容为什么不火?|全营销数字服务平台丨榕媒圈](http://rongmeiquan.oss-cn-shenzhen.aliyuncs.com/my-bucket/2024/10/dc58846fdf20241017073706.png)
定义:在某一领域对大家都有影响的意见领袖;
KOL的结构:
第一层,金字塔尖,由各界名人构成;
第二层,垂直领域的意见领袖,较为小众的专业达人,合作形式灵活多样;
第三层,品牌活跃粉丝,介于普通大众和大V之间,有一定的传播力,基数巨大,能与消费者平等对话。
五、联系
![图片[12]|内容为王的时代,你的社区内容为什么不火?|全营销数字服务平台丨榕媒圈](http://rongmeiquan.oss-cn-shenzhen.aliyuncs.com/my-bucket/2024/10/79a349296a20241017073707.png)
联系产生共情。
六、压力
![图片[13]|内容为王的时代,你的社区内容为什么不火?|全营销数字服务平台丨榕媒圈](http://rongmeiquan.oss-cn-shenzhen.aliyuncs.com/my-bucket/2024/10/1f836a8e0920241017073709.png)
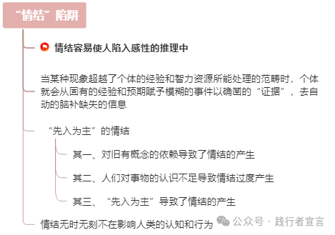
七、情结
![图片[14]|内容为王的时代,你的社区内容为什么不火?|全营销数字服务平台丨榕媒圈](http://rongmeiquan.oss-cn-shenzhen.aliyuncs.com/my-bucket/2024/10/c0b082318d20241017073710.png)
刻板印象:情结的“刻板印象”是指,人们对待特定的事物所持有的固定化的、简单化的观念和印象,通常伴随着对该事物的价值评价和好恶的感情。
刻板印象可以为人们认知事物提供简便的参考标准,但也阻碍着对新事物的接受。
情结强化了现实记忆。
![图片[15]|内容为王的时代,你的社区内容为什么不火?|全营销数字服务平台丨榕媒圈](http://rongmeiquan.oss-cn-shenzhen.aliyuncs.com/my-bucket/2024/10/f6ffa395c020241017073711.png)
![图片[16]|内容为王的时代,你的社区内容为什么不火?|全营销数字服务平台丨榕媒圈](http://rongmeiquan.oss-cn-shenzhen.aliyuncs.com/my-bucket/2024/10/cf4601ed8520241017073712.png)
![图片[17]|内容为王的时代,你的社区内容为什么不火?|全营销数字服务平台丨榕媒圈](http://rongmeiquan.oss-cn-shenzhen.aliyuncs.com/my-bucket/2024/10/3da9823c0a20241017073713.png)
八、落差
![图片[18]|内容为王的时代,你的社区内容为什么不火?|全营销数字服务平台丨榕媒圈](http://rongmeiquan.oss-cn-shenzhen.aliyuncs.com/my-bucket/2024/10/ad50b8aff720241017073715.png)
“情结”引发“标签”是“认同规则”。
九、发酵剂
![图片[19]|内容为王的时代,你的社区内容为什么不火?|全营销数字服务平台丨榕媒圈](http://rongmeiquan.oss-cn-shenzhen.aliyuncs.com/my-bucket/2024/10/a4e2d916e020241017073716.png)
人生就像滚雪球,最重要的是发现雪和长坡。
结语:
本篇内容中,介绍的共鸣八要素, 是一切引发传播和共鸣的“底层逻辑”。它能帮助一个人全面地理解什么是好的“内容”, 以及掌握制造与传播它的方法, 即“共鸣”。
老规矩,有ppt版本。你应该带走它。仅需打赏38元并私信我邮箱号即可获得,节省你更多商业思考、制作时间。有付出的知识才值得自己珍惜重视。
以上是本篇内容,期待你的点赞、分享和关注,更多精彩明天见!














暂无评论内容