大家好,我是箐艺,一个混了6年互联网、正儿八经的”小油子”!
今天主要给大家分享是小红书自带的投放平台
最近,我注意到身边的很多老板朋友都在寻找合适的「小红书投手」,希望能够在这个充满活力的平台上赶紧组建班子,抢滩登陆。
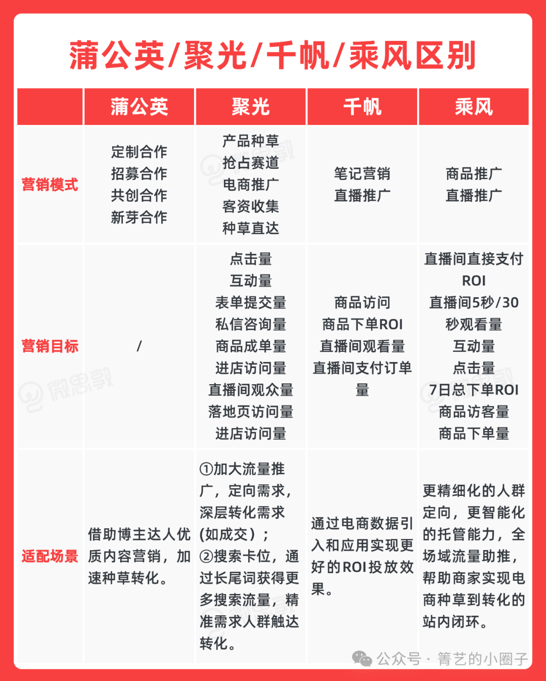
1、小红书薯条,蒲公英,聚光、千帆、灵犀的差别:
蒲公英:广告主可以通过蒲公英发布任务,招募达人生产笔记,而MCN和优质个人创作者可以通过任务接单赚钱变现。
薯条:小红书平台的原生内容加热工具,支持个人、企业号投放。创作者可以在小红书APP端轻松进行广告投放,投放目标主要包括笔记阅读、点赞收藏、粉丝关注等。加热笔记不带有广告标识,呈现与普通相同。
灵犀:针对商家选品、调研、卖点投放的平台。类似于抖音的云图、淘宝的生意参谋,在里面,我们可以拿到行业人群基础画像(性别占比、年龄分布、地域分布、婚姻状态等

千帆:即小红书商家管理后台,支持PC及APP版。立足转化数据,主力商家提升站内成交效率。

聚光平台:小红书一站式专业广告投放平台,商家通过企业号认证投放,个人号无法开通,起充金额需大于5000元。
有APP和PC端口,一个账号可以最多关联3个企业账号和3个个人账号,总计6个账号。
投放笔记在发现页、搜索页展现,右下角有”赞助“、”广告“字样。
可以帮助品牌达成四大诉求:产品种草、抢占赛道、商品销售、客资收集。其中客资收集支持笔记、落地页等推广标的,支持表单提交量、私信咨询量、落地页访问量等推广目标;广告类型包括搜索、信息流。

简而言之:
✅蒲公英:博主合作平台
✅聚光:广告投放平台
✅千帆:电商经营平台,也就是商家管理后台
✅乘风:小红书最新推出的电商营销平台






点击下方公众号回复小红书,
即可免费领取最新小红书玩法资料
喜欢这个麻烦点个再看哟!!!!!!!!!
点击上方名片关注我,发送关键词,领取新媒体资料包!
1. 回复【涨粉】领怎账号运营涨粉秘籍
2. 回复【工具】领130款新媒体运营工具包

题主微信(1419879103)















暂无评论内容