营销的高级秘籍:给客户提供情绪价值
无情绪不营销,别卖产品卖情绪价值
一.情绪是下一个赛道
人们80%的营销决策是由情绪决定的
二.情绪营销的三个层面
1.发现“情绪火种”:情绪满足—人性洞察
2.把“情绪之火”表达出来:情绪营造—情绪价值
3.情绪之火“燃起来”:情绪掌控—情绪共鸣
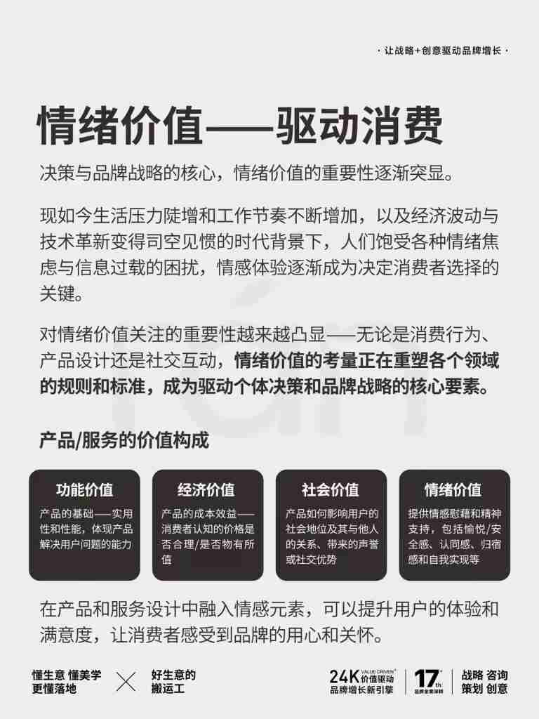
三.情绪价值—驱动消费
卖情绪才是最大的吸引力





© 版权声明
文章版权归原作者所有,未经允许请勿转载。
THE END

营销的高级秘籍:给客户提供情绪价值
无情绪不营销,别卖产品卖情绪价值
一.情绪是下一个赛道
人们80%的营销决策是由情绪决定的
二.情绪营销的三个层面
1.发现“情绪火种”:情绪满足—人性洞察
2.把“情绪之火”表达出来:情绪营造—情绪价值
3.情绪之火“燃起来”:情绪掌控—情绪共鸣
三.情绪价值—驱动消费
卖情绪才是最大的吸引力





暂无评论内容